天下吴氏欢迎你!

位置>主页 > 今日采访 >

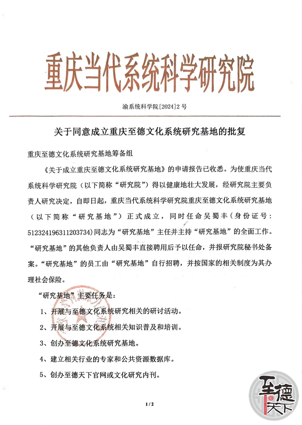
重庆至德文化系统研究基地成立吴蜀丰任主任

发布时间:2024-10-16 21:15 来源:中国报道
      中国报道讯(通讯员吴剑波吴天下)重庆至德文化系统研究基地经重庆当代系统科学研究院渝系统研究院【2024】2号文件批复正式成立,由泰伯文化传媒(重庆)有限公司董事长、天下吴氏网、至德天下网创始人吴蜀丰任主任。



 

      据重庆至德文化系统研究基地主任吴蜀丰介绍,成立重庆至德传统文化研究基地目的,为认真贯彻习近平文化思想,切实增强做好新时代新征程宣传思想文化的责任感使命感,坚持不懈用习近平新时代中国特色社会主义思想凝心铸魂,巩固壮大奋进新时代的主流思想舆论,以强信心为重点加强正面宣传,促进文化事业和文化产业繁荣发展,推动中华优秀传统文化保护传承。增强中华文明传播力影响力。以钉钉子精神在建设社会主义文化强国、讲好中国故事,建设中华民族现代文明的奋斗和实践中展现新气象新作为。以弘至德精神,传承优秀传统文化为己任。组织专家学者开展对至德传统文化学习讨论研究。



      重庆至德文化系统研究基地在重庆当代系统科学研究院管理指导下开展以下工作。开展至德文化系统研究相关的研讨活动。开展至德文化系统相关知识普及和培训。创办至德文化系统研究基地。建立相关行业的专家和公共资源数据库。创办至德天下官网或文化研究内刊。将至德传统文化系统相关的研究成果转化成相关的产业。围绕主题开展相关的学术交流论坛。



      据了解,重庆至德文化系统研究基地截至目前,已经收到来自全国各地贺信贺电达122封,吴蜀丰表示,收到这么多贺电,既是倍感荣幸也甚感任重道远,同时欢迎更多的专家学者参与共谋发展。吴蜀丰认为,德文化的核心精神包括‌无私无欲、‌诚信、‌谦逊、‌谨慎和‌节俭。‌庄子所推崇的“至德之世”里,人们无私无欲,不慕荣利,友好相处,具有“忘怀于物”、“清淡寡欲”、“不计生死”和“天人合一”的精神境界。吴学强调诚信和尚德精神,推崇诚信和讲求道德的行为。在家族文化中,积极倡导“孝、悌、忠、信、礼、义、廉、耻”的至德精神。吴泰伯的三让天下彰显了至德、博爱、谦让和开拓的精神。



      吴泰伯是周文王的大伯,他三让天下,彰显了善良、宽容、孝顺、忠诚和智慧。泰伯的精神文化本质特征是至德归道,他的行为被孔子高度赞扬为“至德”。泰伯的谦逊品质体现在他主动放弃王位,体现了对权力和地位的淡泊。



      在当代社会,至德精神对于个人正确人生观、道德观和价值观的树立具有重要意义。无私无欲的精神可以帮助人们摆脱物欲的束缚,追求更高尚的生活目标。诚信和谦逊的品质可以促进社会的和谐与进步,减少冲突和矛盾。泰伯的精神文化本质特征是至德归道,弘扬这种精神对于国家的繁荣富强和民族的文化自信具有重要的现实意义。


      重庆至德文化系统研究基地成员不仅有至德十二姓即吴、周、蔡、翁、曹、辛、柯、洪、江、方、龚、汪等十二姓氏,还有赵钱孙李,周吴郑王,冯陈褚卫,蒋沈韩杨,朱秦尤许,何吕施张,孔曹严华,金魏陶姜等姓氏成员参加。以研究至德文化为主及有关方面的文化课件。

关于我们】今日采访.com、天下吴氏网、至德传媒网隶属于泰伯文化传媒(重庆)有限公司独家运营的三网合一公益性网站,集官网、APP、自媒体、抖音、视频号、公众号同步传播的综合性融媒体平台。

在国家法律许可下,遵纪守法、守正创新、传递正能量,坚持正确的舆论导向,坚持客观、真实展播、记录生活,坚持正确的主观立场,以弘扬至德精神!传播优秀文化为主旋律!
渝ICP备 15011658号-3天下吴氏网
渝ICP备 15011658号-5至德传媒网
渝ICP备 15011658号-8今日采访.com
只要你是正能量的来稿,我们都欢迎!
联系人 吴蜀丰
电话 18883313913(微信同号)

 

责任编辑:吴天下

0
  • 友情链接图片
  • 友情链接文字

【友情提示】今日采访网坚持正确的舆论导向,坚持客观真实报道,坚持不站队,保持正确的主观立场,以弘扬至德精神!传播吴文化为主旋律!只要你姓吴,只要你是正能量的来稿,我们都欢迎!
《相约天下吴氏网》主题歌作词:吴蜀丰作曲演唱:吴仕长

吴氏文化正能量,至德精神在弘扬。开拓进取创辉煌,谱写时代新篇章。
三让高风孔圣赞,第一世家史记传。天上有口遍天下,家风传承树典范。
我是吴氏好儿郎,仁爱谦让传万代。相约天下吴氏网,因为有你更精彩!

来稿要求图文分开打包,(因人力有限不接受微信图文供稿)
投稿公共邮箱:txw4006935168@163.com
联系人吴蜀丰电话:18883313913

关于我们|今日采访人员公示(更新| 投稿须知| 联系我们|
版权所有 今日采访网 电话: 18883313913 | 电子邮件:wsf905080184@qq.com   023-62795070 
媒体支持:中国报道网 合作媒体: 泰伯文化传媒(重庆)有限公司独家营运
常年法律顾问吴彭龄 执业证号码:13202199210937510 江苏仁勤律师事务所
地址:重庆市巴南区融汇大道7号1-13-10 |备案号:渝ICP备15011658号